【原神】熟知ジン 過負荷vs蒸発
少し前にサンファイアという名前で流行ったらしい(?)ジン+ベネットの構成で過負荷と蒸発を用いるのどちらが良いか計算してみます.
サンファイアとは
そもそもサンファイアというジン+ベネットの構成はどういうものか説明します.
ジンの元素爆発のタンポポエリアでは自キャラに付着した元素を周囲に向かって毎秒拡散するという性質があります.
そして,ベネットの元素爆発の鼓舞エリアでは自キャラに炎元素を毎秒付着させ,1秒間継続する攻撃力をバフするという性質があります.
この2つのタンポポエリアと鼓舞エリアを重ねることにより,自キャラに付いた炎元素を周囲へ毎秒という高頻度で拡散することができます.
この高頻度炎拡散を利用し,強力なパーティーを構築することができます.しかもヒーラーとして強めな2キャラを採用しているので中断耐性さえクリアできればシールドキャラを採用しなくても自分のしたい立ち回りを押し付けることが可能です.
しかし,注意することとして根本的に異なる2種類のパーティ構築があります.1つは毎秒炎元素を付着させるという付着頻度のみに着目して,炎元素の下地を作るためのものがあります.
高頻度で付着される炎元素を水キャラや氷キャラの蒸発や溶解で消費していくというものです.例えば,
甘雨+ショウリ+ジン+ベネット
の連続溶解パーティとかですかね.ベネットジンの元素爆発を使って甘雨で重撃の連続溶解を起こそうというものです.これだけならぶっちゃけ付着CTのないシャンリン+ベネット万葉スクロースなどでいい気がしますし,中断耐性を得るためにショウリを使っているのが勿体ないです.
2つ目は下地元素にするのではなく,ジン側で反応を起こさせるというもので少しこちらの方が奥が深いです.ほか2枠のキャラで下地元素を作らせ,ジンで炎拡散を行い,1.5倍蒸発,2倍溶解,過負荷を起こそうというものになります.
毎秒付着するので下地元素をしっかりと維持できれば毎秒ジンの炎拡散が反応を起こせるということです.拡散ダメージというのはキャラレベルと元素熟知に依存します.なのでジンの熟知を盛ることにより炎拡散ダメージが上昇します.そして,元素熟知が高いと反応ダメージにボーナスが乗ります.蒸発なら1.5倍だったものが2倍くらいになったりもします.過負荷で2万を出せたりもします.例えば,
雷電+八重+ジン+ベネット
の過負荷パーティが挙げられます.雷電の爆発を八重のスキルで雷下地を維持した状態でベネットジンの元素爆発によってジンが過負荷を起こします.雷電のチャージによりベネットジンがループしやすいうえに雷元素は倍率が高めで下地元素の利用でも火力が出しやすいというのが強みですね.ほかにも,
綾人+行秋+ジン+ベネット
の蒸発パーティもいいでしょう.綾人と行秋で中断耐性がかなり上昇しているのでベネットジンフィールド内でゴリ押すこともできます.
雷電+行秋+ジン+ベネット
であれば蒸発と過負荷が起こせます.ジンの火力が最もだせる形となりますが,もうここまできたら雷電nationalでよくね?感はあります.
ジン+ベネット+スクロース(or2凸万葉)
という構成も強いです.スクロースや2凸万葉でジンの熟知をさらに高めることもできますし,元素変化によって下地維持の安定性も向上します.またジンが翠緑4を持たなくてもいいので楽団2などの聖遺物でいけます.それからチャージが回るのであればベネットは教官4がいいですね.
過負荷型vs蒸発型
ここからが本題で,雷2+ジン+ベネットと水2+ジン+ベネットの構成だとどちらのほうがダメージが出しやすいのでしょうか.もちろんその2キャラのキャラパワーで変わってきますがジン自身の火力のみに注目します.
炎拡散ダメージはどちらも共通です.過負荷の場合は熟知に応じた追加ダメージが加算され,蒸発の場合は炎拡散ダメージが熟知に応じたボーナスをのせて乗算されます.
ジンのレベルに応じて拡散の基礎ダメージというものが決まり,ここに元素熟知ボーナスが乗ります.ジンはレベル90だとすると,拡散基礎ダメージは868,過負荷基礎ダメージは2893となります.
元素熟知を変数emとします.まず,過負荷型の場合は翠緑4セットが拡散ダメージ+60%であることに注意して,
になります.ここへ元素耐性補正がのります
蒸発型の場合は,
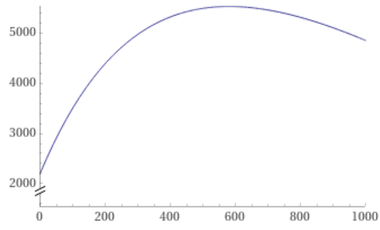
となります.過負荷型から蒸発型の値を引いたものをプロットしたものがこちらになります.

現実的な元素熟知値(0~1000)の範囲では常に過負荷型のほうが有利となっていて,元素熟知が高くなるにつれ差が開いていき,581で差が最大ダメージ差5533となり,その後は差が緩やかに落ちていきます.全体的に2000から5000ダメージ程の差になります.元素耐性に依りますが,元素付着頻度は1秒ごとなのでまさにDPS5000の差となり得ます.実際はチャージ効率にも振りたいので元素熟知500から600程度となり,ちょうど差が最大になっています.あとは残り2枠のキャラのDPSと合わせての比較でパーティの強さは決まりますが,熟知ジン自身の火力という面では過負荷型のほうがよさそうです.
ちなみに,この関係性が入れ替わるのは元素熟知2416以降です.無理だとは思いますがこれ以上に熟知が盛れるのであれば蒸発型が上回ります.